• 中国科技期刊卓越行动计划项目资助期刊
  • 中国精品科技期刊
  • 首都科技期刊卓越行动计划
  • EI
  • Scopus
  • CAB Abstracts
  • Global Health
  • 北大核心期刊
  • DOAJ
  • EBSCO
  • 中国核心学术期刊RCCSE A+
  • 中国科技核心期刊CSTPCD
  • JST China
  • FSTA
  • 中国农林核心期刊
  • 中国开放获取期刊数据库COAJ
  • CA
  • WJCI
  • 食品科学与工程领域高质量科技期刊分级目录第一方阵T1
中国精品科技期刊2020
王小龙,武爽,吴琦,等. 芍药苷对酒精戒断大鼠焦虑样行为、炎症因子及肠道菌群的影响J. 食品工业科技,2022,43(10):378−387. doi: 10.13386/j.issn1002-0306.2021090228.
引用本文: 王小龙,武爽,吴琦,等. 芍药苷对酒精戒断大鼠焦虑样行为、炎症因子及肠道菌群的影响J. 食品工业科技,2022,43(10):378−387. doi: 10.13386/j.issn1002-0306.2021090228.
WANG Xiaolong, WU Shuang, WU Qi, et al. Effects of Paeoniflorin on Anxiety-like Behavior, Inflammatory Factors and Intestinal Microflora in Alcohol Withdrawal RatsJ. Science and Technology of Food Industry, 2022, 43(10): 378−387. (in Chinese with English abstract). doi: 10.13386/j.issn1002-0306.2021090228.
Citation: WANG Xiaolong, WU Shuang, WU Qi, et al. Effects of Paeoniflorin on Anxiety-like Behavior, Inflammatory Factors and Intestinal Microflora in Alcohol Withdrawal RatsJ. Science and Technology of Food Industry, 2022, 43(10): 378−387. (in Chinese with English abstract). doi: 10.13386/j.issn1002-0306.2021090228.

芍药苷对酒精戒断大鼠焦虑样行为、炎症因子及肠道菌群的影响

Effects of Paeoniflorin on Anxiety-like Behavior, Inflammatory Factors and Intestinal Microflora in Alcohol Withdrawal Rats

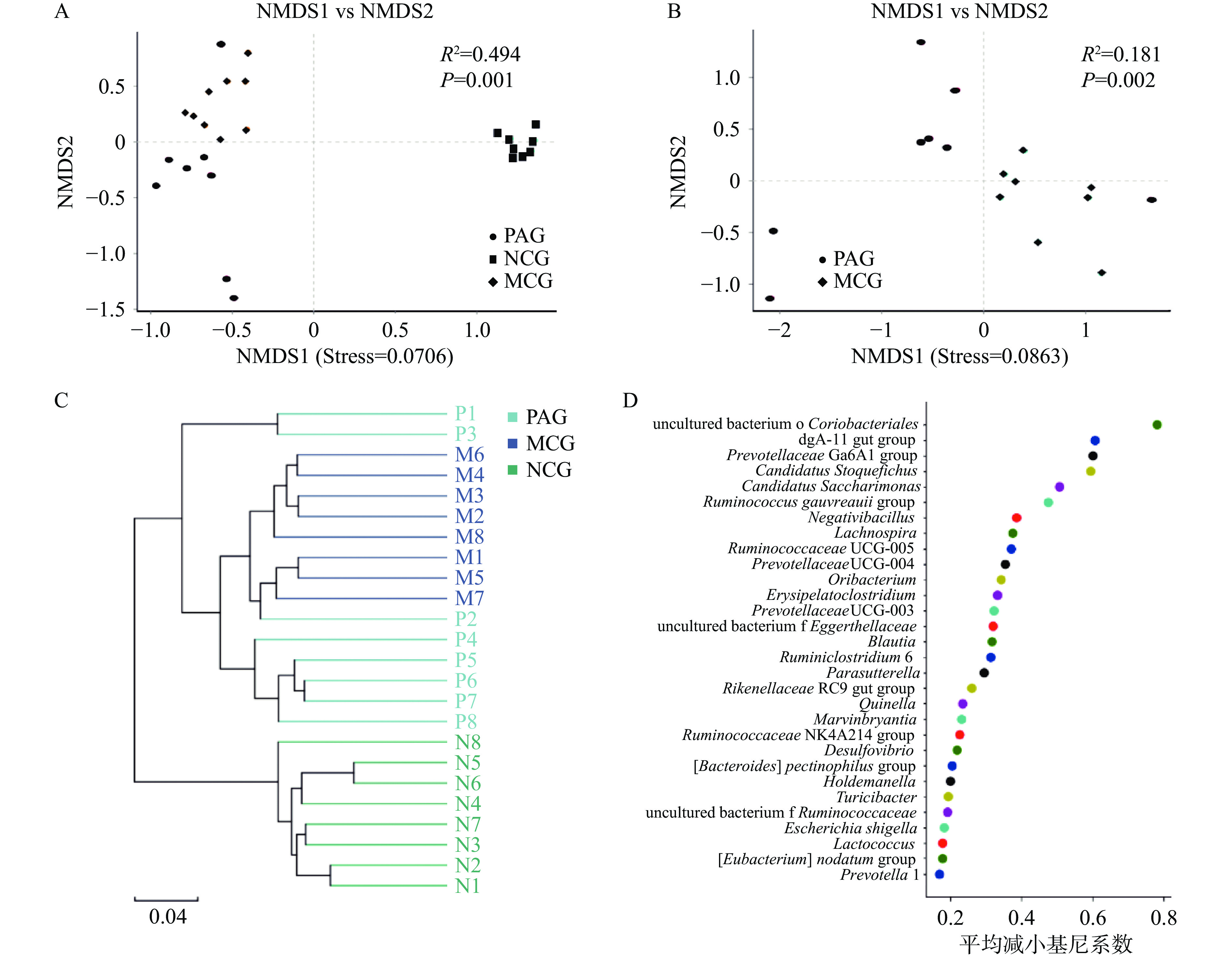
  • 摘要: 目的:以长期低剂量饮酒后戒断构建酒精戒断大鼠模型,探讨芍药苷给药治疗对大鼠焦虑样行为、炎症因子及肠道微生物的影响。方法:将24只雄性SD大鼠(200±20 g)随机分为3组,每组8只,除对照组(NCG)外,其余两组均以酒精浓度5 g/kg, 25% v/v进行灌胃,1次/ d,均连续灌胃28 d后,戒断3 d,戒断期芍药苷治疗组(PAG)以50 mg/(kg·BW)给药剂量进行灌胃,模型组与对照组(MCG)以等量的蒸馏水灌胃,于实验末进行行为学测试,采集大鼠血清用于测定炎症因子白细胞介素-6(IL-6)、白细胞介素-1β(IL-1β)和肿瘤坏死因子-α(TNF-α),采集粪便样品用于高通量测序分析肠道微生物的变化。结果:高架十字迷宫(EPM)和旷场实验(OF)中,EPM实验开臂时间百分比(PTO)和OF自发移动总距离(TD)MCG组最低,芍药苷给药能够显著缓解大鼠酒精戒断焦虑样行为(P<0.05),同时芍药苷给药能够显著降低血清炎症因子IL-6、TNF-α、IL-1β水平(P<0.05),相关性分析表明大鼠焦样行为与炎症因子显著正相关(P<0.05);16S rDNA 测序结果表明芍药苷给药对酒精戒断大鼠肠道菌群Alpha 多样性影响不显著(P>0.05),但可以显著改变β多样性及微生物群落结构(P<0.05),芍药苷可以显著增加属水平肠道瘤胃菌属(Ruminococcaccae UCG-005)和霍尔德曼氏菌(Holde-manella)相对丰度(P<0.05),并且显著降低罗姆布茨菌(Romboutsia)、Candidatus Saccharimonas相对丰度。霍尔德曼氏菌(Holdemanella)与血清炎症因子IL-6显著负相关(P<0.05),Candidatus Saccharimonas与IL-6、IL-1β和TNF-α均显著正相关(P<0.05)。结论:芍药苷可以有效缓解酒精戒断大鼠焦虑样行为,降低血清炎症因子水平,改变大鼠肠道微生物群落结构,增加抗炎相关菌属相对丰度,降低致病菌的相对丰度。

     

    Abstract: Objective: To explore the effects of paeoniflorin on alcohol withdrawal induced anxiety-like behavior, inflammatory factors and intestinal microorganisms in a long-term low-dose drinking and then withdrawal rats model. Methods: 24 Sprague Dawley rats were randomly divided into 3 groups with 8 rats in each group. Except the control group (NCG), the rats were treated with alcohol (5 g/kg and 25% v/v) once a day by gavage for 28 days. Then 3 days of alcohol withdrawal . During the withdrawal period, the rats in the paeoniflorin treatment group (PAG) were gavaged with a dose of 50 mg/(kg·BW), and the model group (MCG) and control group (NCG) were gavaged with the same amount of distilled water. At the end of the experiment, behavioral test was carried out, and the rat serum was collected to determine the inflammatory factors interleukin-6 (IL-6), interleukin-1β (IL-1β) and tumor necrosis factor-α (TNF-α). Fecal samples were collected for high-throughput sequencing to analyze the changes in the microbiota. Results: In the elevated plus maze (EPM) and open field experiment (OF), the percentage of open arm time (PTO) and the total distance of spontaneous movement (TD) were the lowest in the MCG group. Paeoniflorin could significantly alleviate the anxiety-like behavior induced by alcohol withdrawal in rats (P<0.05), and paeoniflorin could significantly reduce the level of serum inflammatory factors IL-6, TNF-α and IL-1β. The correlation analysis showed that there was a significant positive correlation between anxiety-like behavior and inflammatory factors (P<0.05). 16S rDNA sequencing showed that paeoniflorin had no significant effect on the alpha diversity of gut microbiota in alcohol withdrawal rats (P>0.05), whereas the paeoniflorin could significantly change the β diversity and microbial community structure (P<0.05). Paeoniflorin could significantly increase the relative abundance of Ruminococcaccae UCG-005 and Holdemanella (P<0.05), and reduce relative abundance of Romboutsia and Candidatus saccharimonas. There was a significant negative correlation between Holdemanella and serum inflammatory factor IL-6 (P<0.05). Candidatus saccharimonas was significantly positively correlate with IL-6, IL- 1β and TNF-α (P<0.05). Conclusion: Paeoniflorin could effectively alleviate the anxiety-like behavior induced by alcohol withdrawal in rats, reduce the level of serum inflammatory factors, change the structure of intestinal microbial community, increase the relative abundance of anti-inflammatory related bacteria and reduce the relative abundance of pathogenic bacteria.

     

/

返回文章
返回