• 中国科技期刊卓越行动计划项目资助期刊
  • 中国精品科技期刊
  • EI
  • Scopus
  • CAB Abstracts
  • Global Health
  • 北大核心期刊
  • DOAJ
  • EBSCO
  • 中国核心学术期刊RCCSE A+
  • 中国科技核心期刊CSTPCD
  • JST China
  • FSTA
  • 中国农林核心期刊
  • 中国开放获取期刊数据库COAJ
  • CA
  • WJCI
  • 食品科学与工程领域高质量科技期刊分级目录第一方阵T1
中国精品科技期刊2020
吴孟雅,张楠茜,张凯月,等. 基于液质联用和分子对接技术对薄蒴草抗炎活性成分的筛选J. 食品工业科技,2022,43(17):19−25. doi: 10.13386/j.issn1002-0306.2021120197.
引用本文: 吴孟雅,张楠茜,张凯月,等. 基于液质联用和分子对接技术对薄蒴草抗炎活性成分的筛选J. 食品工业科技,2022,43(17):19−25. doi: 10.13386/j.issn1002-0306.2021120197.
WU Mengya, ZHANG Nanxi, ZHANG Kaiyue, et al. Screening of Anti-inflammatory Active Components of Lepyrodiclis holosteoides Based on LC-MS and Molecular Docking TechnologyJ. Science and Technology of Food Industry, 2022, 43(17): 19−25. (in Chinese with English abstract). doi: 10.13386/j.issn1002-0306.2021120197.
Citation: WU Mengya, ZHANG Nanxi, ZHANG Kaiyue, et al. Screening of Anti-inflammatory Active Components of Lepyrodiclis holosteoides Based on LC-MS and Molecular Docking TechnologyJ. Science and Technology of Food Industry, 2022, 43(17): 19−25. (in Chinese with English abstract). doi: 10.13386/j.issn1002-0306.2021120197.

基于液质联用和分子对接技术对薄蒴草抗炎活性成分的筛选

Screening of Anti-inflammatory Active Components of Lepyrodiclis holosteoides Based on LC-MS and Molecular Docking Technology

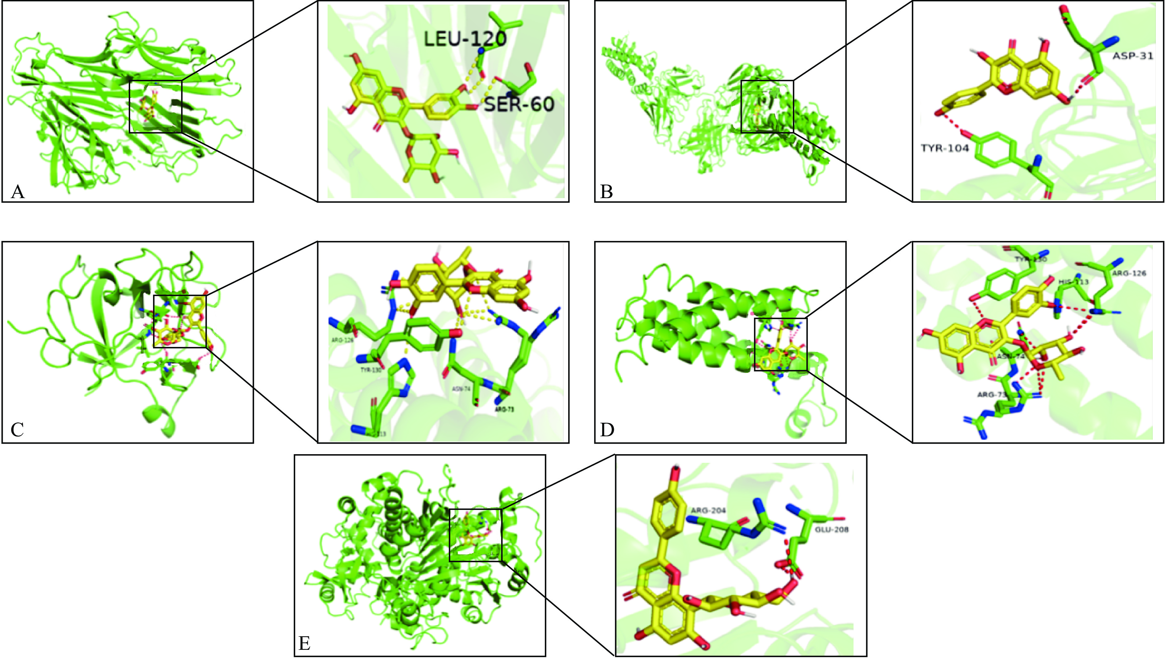
  • 摘要: 目的:基于液质联用及分子对接技术筛选薄蒴草中的抗炎活性成分。方法:通过研究薄蒴草不同极性萃取部位对脂多糖(LPS)诱导的小鼠巨噬细胞RAW 264.7产生一氧化氮(NO)、肿瘤坏死因子-α(TNF-α)、白细胞介素-6(IL-6)的影响,筛选薄蒴草抗炎活性部位。通过高效液相色谱-质谱联用技术(high performance liquid chromatography-mass spectrometry,HPLC-MS)分析抗炎活性部位的化学成分。选择5个重要的炎症因子TNF-α、IL-6、白细胞介素-1β(IL-1β)、前列腺素E2(PGE2)、核转录因子-κB(NF-κB)分别与活性部位中的有效成分通过Autodock Vina软件进行分子对接。结果:体外抗炎实验结果显示薄蒴草的乙酸乙酯萃取部位具有一定的抗炎活性,与模型组相比在最高实验浓度75 μg/mL下对NO、TNF-α、IL-6的产生均有极显著抑制作用(P<0.01),抑制率分别为63.53%、34.23%、34.58%;液质联用鉴定出11个化学成分,包括8个黄酮类成分芦丁、牡荆素、山奈酚、鼠李秦素、槲皮素、芹菜素、芹菜素-6-C-葡萄糖-8-C-木糖苷、槲皮苷和3个香豆素类成分伞形花内酯、7-甲氧基香豆素、5,7-二羟基香豆素;分子对接结果显示,与TNF-α、IL-6、IL-1β、PGE2、NF-κB结合最好的成分分别是槲皮苷、山奈酚、芦丁、槲皮苷、牡荆素,结合能为−8.5、−7.8、−8.0、−7.2和−10.0 kcal/mol,均优于阳性对照地塞米松,说明这些成分与5个靶点具有较好的亲和力。结论:薄蒴草的乙酸乙酯萃取部位为抗炎活性部位,通过液质联用结合分子对接技术能快速、便捷地筛选出薄蒴草的抗炎活性成分。

     

    Abstract: Objective: To screen the anti-inflammatory active constituents in Lepyrodiclis holosteoides based on high performance liquid chromatography-mass spectrometry (HPLC-MS) and molecular docking technology. Methods: In order to explore the anti-inflammatory active fraction of Lepyrodiclis holosteoides, inhibitory effects of different polar fractions on nitric oxide (NO), tumor necrosis factor-α (TNF-α) and interleukin-6 (IL-6) production in lipopolysaccharide (LPS) stimulated RAW 264.7 were studied. The chemical components of active site were analyzed by HPLC-MS. Five important inflammatory protein receptors such as TNF-α, IL-6, interleukin-1β (IL-1β), prostaglandin E2 (PGE2) and nuclear transcription factor-κB (NF-κB) were selected, and the active ingredients were molecularly docked through Auto Dock Vina software. Results: Experiments in vitro showed that the ethyl acetate fraction could inhibit the production of NO, TNF-α and IL-6 in LPS induced RAW 264.7 cells. Compared with the model control group, inhibitory rates of NO, TNF-α and IL-6 were significantly lower at the highest concentration of 75 μg/mL (P<0.01), which were 63.53%, 34.23% and 34.58% respectively. Eleven chemical components were identified by HPLC-MS, including 8 flavonoids (rutin, vitexin, kaempferol, rhamnazin, quercetin, apigenin, apigenin-6-C-glucose-8-C-xyloside, quercetin) and 3 coumarins (umbelliferone, 7-methoxy coumarin, 5,7-dihydroxy coumarin). Molecular docking results showed that 5 core inflammatory targets had the strongest binding affinity to quercetin, kaempferol, rutin, quercetin and vitexin, with a binding energy of −8.5, −7.8, −8.0, −7.2 and −10.0 kcal/mol respectively, which were superior to standard drug dexamethasone. The results indicated that the ingredients could site bind to 5 target proteins. Conclusion: The ethyl acetate fraction of Lepyrodiclis holosteoides had anti-inflammatory activity. This study clarified the potential material basis of Lepyrodiclis holosteoides quickly and conveniently by using HPLC-MS combined with molecular docking technology.

     

/

返回文章
返回