• 中国科技期刊卓越行动计划项目资助期刊
  • 中国精品科技期刊
  • 首都科技期刊卓越行动计划
  • EI
  • Scopus
  • CAB Abstracts
  • Global Health
  • 北大核心期刊
  • DOAJ
  • EBSCO
  • 中国核心学术期刊RCCSE A+
  • 中国科技核心期刊CSTPCD
  • JST China
  • FSTA
  • 中国农林核心期刊
  • 中国开放获取期刊数据库COAJ
  • CA
  • WJCI
  • 食品科学与工程领域高质量科技期刊分级目录第一方阵T1
中国精品科技期刊2020
宋玉,郑健,黄峰,等. 不同腌制方式对煮制猪肉品质、组织形态和蛋白结构的影响J. 食品工业科技,2022,43(23):103−111. doi: 10.13386/j.issn1002-0306.2022030282.
引用本文: 宋玉,郑健,黄峰,等. 不同腌制方式对煮制猪肉品质、组织形态和蛋白结构的影响J. 食品工业科技,2022,43(23):103−111. doi: 10.13386/j.issn1002-0306.2022030282.
SONG Yu, ZHENG Jian, HUANG Feng, et al. Effects of Different Salting Methods on the Quality Traits, Histomorphology and Protein Structure of Cooked Pork SteaksJ. Science and Technology of Food Industry, 2022, 43(23): 103−111. (in Chinese with English abstract). doi: 10.13386/j.issn1002-0306.2022030282.
Citation: SONG Yu, ZHENG Jian, HUANG Feng, et al. Effects of Different Salting Methods on the Quality Traits, Histomorphology and Protein Structure of Cooked Pork SteaksJ. Science and Technology of Food Industry, 2022, 43(23): 103−111. (in Chinese with English abstract). doi: 10.13386/j.issn1002-0306.2022030282.

不同腌制方式对煮制猪肉品质、组织形态和蛋白结构的影响

Effects of Different Salting Methods on the Quality Traits, Histomorphology and Protein Structure of Cooked Pork Steaks

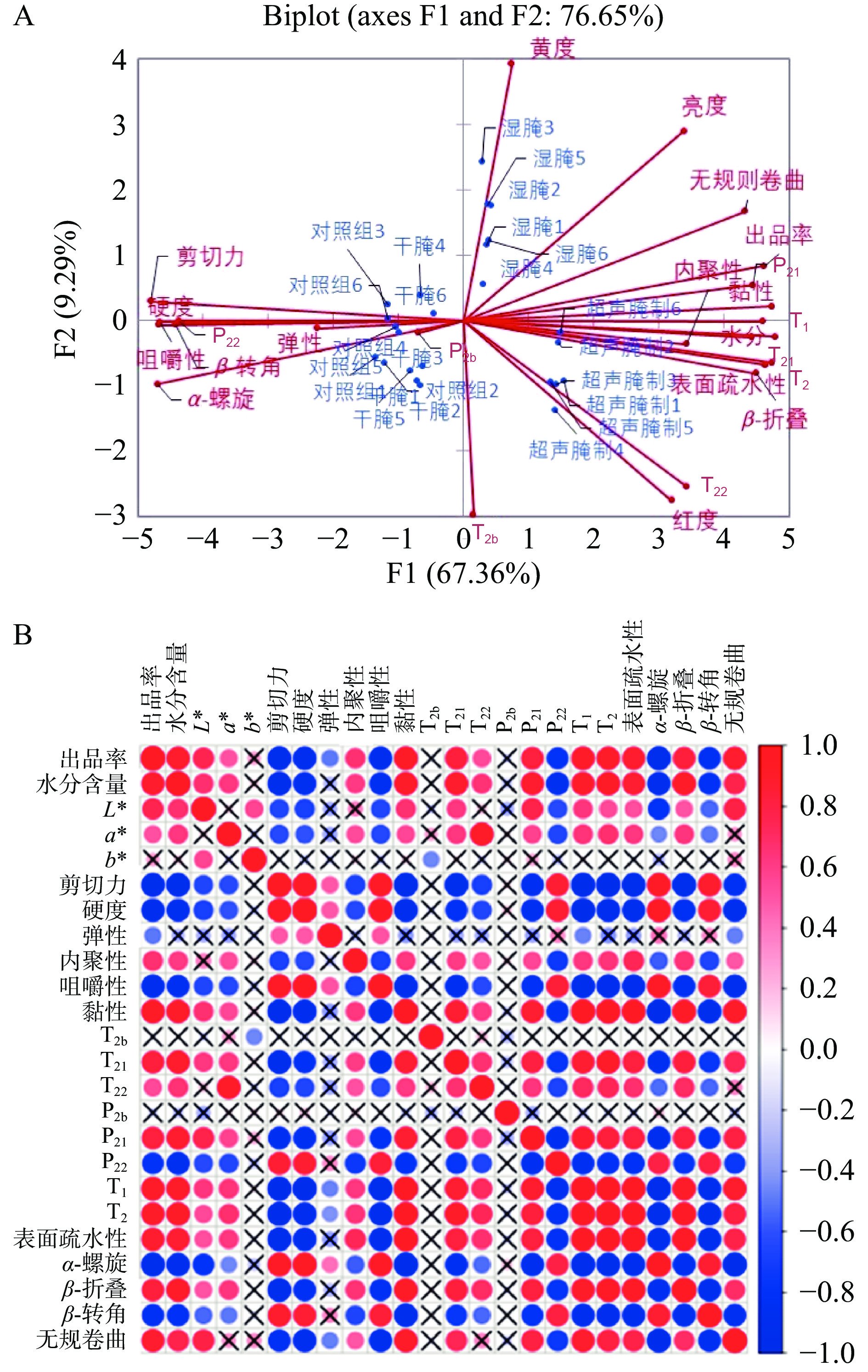
  • 摘要: 为探究不同腌制方式对煮制猪肉品质、组织形态和蛋白结构的影响,为猪肉制品的加工提供理论依据。以猪背最长肌为试验材料,采用湿腌,干腌及超声辅助腌制3种方式对猪肉进行腌制处理,测定煮制肉样的品质,组织形态及蛋白结构。结果表明:不同腌制方式对煮制猪肉品质特性(色泽、质构、保水性)影响显著,相较于其他2种腌制方式,超声辅助腌制的煮制猪肉红度值和嫩度最高,纵向(T1)、横向(T2)弛豫强度和不易流动水的比例(P21)最高,但自由水比例(P22)最低。组织形态结果表明,腌制处理显著影响了猪肉肌纤维组织形态,超声腌制的煮制猪肉肌纤维肿胀最明显,肌内膜分离降解,微观结构破坏最严重。蛋白结构结果表明,超声腌制的煮制猪肉表面疏水性最高,α-螺旋和β-转角含量最低,β-折叠和无规卷曲含量最高,说明超声腌制改变了蛋白质的空间结构,增加了蛋白质聚集程度。不同腌制方式处理的煮制猪肉品质与组织形态和蛋白结构显著相关。

     

    Abstract: The aim of this study was to investigate the effects of different salting methods (wet salting, dry salting, ultrasonic assisted wet salting) on quality traits (color, texture, water retention capacity), histomorphology and protein structure of cooked pork steaks. Longissimus thoracis et lumborum (LTL) muscles of pork were selected as experimental material, and the meat samples were salted by different methods and then cooked. Meat quality, water distribution, histomorphology, protein surface hydrophobicity and protein secondary structure of cooked meat were determined. The results showed that different salting methods had significant influences on the quality traits of cooked pork steaks. In comparison with the other two salting methods, the sample salted by ultrasonic had the lowest cooking loss, the highest redness value, and the highest viscosity and tenderness. The results of water distribution showed that the longitudinal (T1) and transverse (T2) relaxation intensity were the highest in samples of ultrasonic assisted salting. Meanwhile, the transverse relaxation time was the longest in cooked samples of ultrasonic-assisted salting, the proportion of immobilized water was the highest, and the proportion of free water was the lowest. Ultrasonic assisted salting increased muscle fiber swelling, and individual myofibers in the salted tissue could be discerned, perhaps due to the degradation of connective tissue during salting. Additionally, the cooked meat samples of ultrasonic assisted salting had the strongest protein hydrophobicity ability. Protein secondary structure analyses showed that the meat samples in ultrasonic assisted salting group exhibited the lowest content of α-helix and β-turn, and the highest content of β-sheet and random coil, indicating the highest degree of protein unfolding. Moreover, protein structural changes in cooked meat were significantly correlated with meat quality traits.

     

/

返回文章
返回