• 中国科技期刊卓越行动计划项目资助期刊
  • 中国精品科技期刊
  • 首都科技期刊卓越行动计划
  • EI
  • Scopus
  • CAB Abstracts
  • Global Health
  • 北大核心期刊
  • DOAJ
  • EBSCO
  • 中国核心学术期刊RCCSE A+
  • 中国科技核心期刊CSTPCD
  • JST China
  • FSTA
  • 中国农林核心期刊
  • 中国开放获取期刊数据库COAJ
  • CA
  • WJCI
  • 食品科学与工程领域高质量科技期刊分级目录第一方阵T1
中国精品科技期刊2020
刘洪林,曾艺涛,童华荣,等. 基于咖啡碱和氨基酸中碳氮稳定同位素比率的不同年份普洱生茶真实性认证J. 食品工业科技,2023,44(5):1−9. doi: 10.13386/j.issn1002-0306.2022040201.
引用本文: 刘洪林,曾艺涛,童华荣,等. 基于咖啡碱和氨基酸中碳氮稳定同位素比率的不同年份普洱生茶真实性认证J. 食品工业科技,2023,44(5):1−9. doi: 10.13386/j.issn1002-0306.2022040201.
LIU Honglin, ZENG Yitao, TONG Huarong, et al. Authenticity Certification of Pu'er Raw Tea in Different Years Based on the Stable Isotope Ratios of Carbon and Nitrogen in Caffeine and Amino AcidsJ. Science and Technology of Food Industry, 2023, 44(5): 1−9. (in Chinese with English abstract). doi: 10.13386/j.issn1002-0306.2022040201.
Citation: LIU Honglin, ZENG Yitao, TONG Huarong, et al. Authenticity Certification of Pu'er Raw Tea in Different Years Based on the Stable Isotope Ratios of Carbon and Nitrogen in Caffeine and Amino AcidsJ. Science and Technology of Food Industry, 2023, 44(5): 1−9. (in Chinese with English abstract). doi: 10.13386/j.issn1002-0306.2022040201.

基于咖啡碱和氨基酸中碳氮稳定同位素比率的不同年份普洱生茶真实性认证

Authenticity Certification of Pu'er Raw Tea in Different Years Based on the Stable Isotope Ratios of Carbon and Nitrogen in Caffeine and Amino Acids

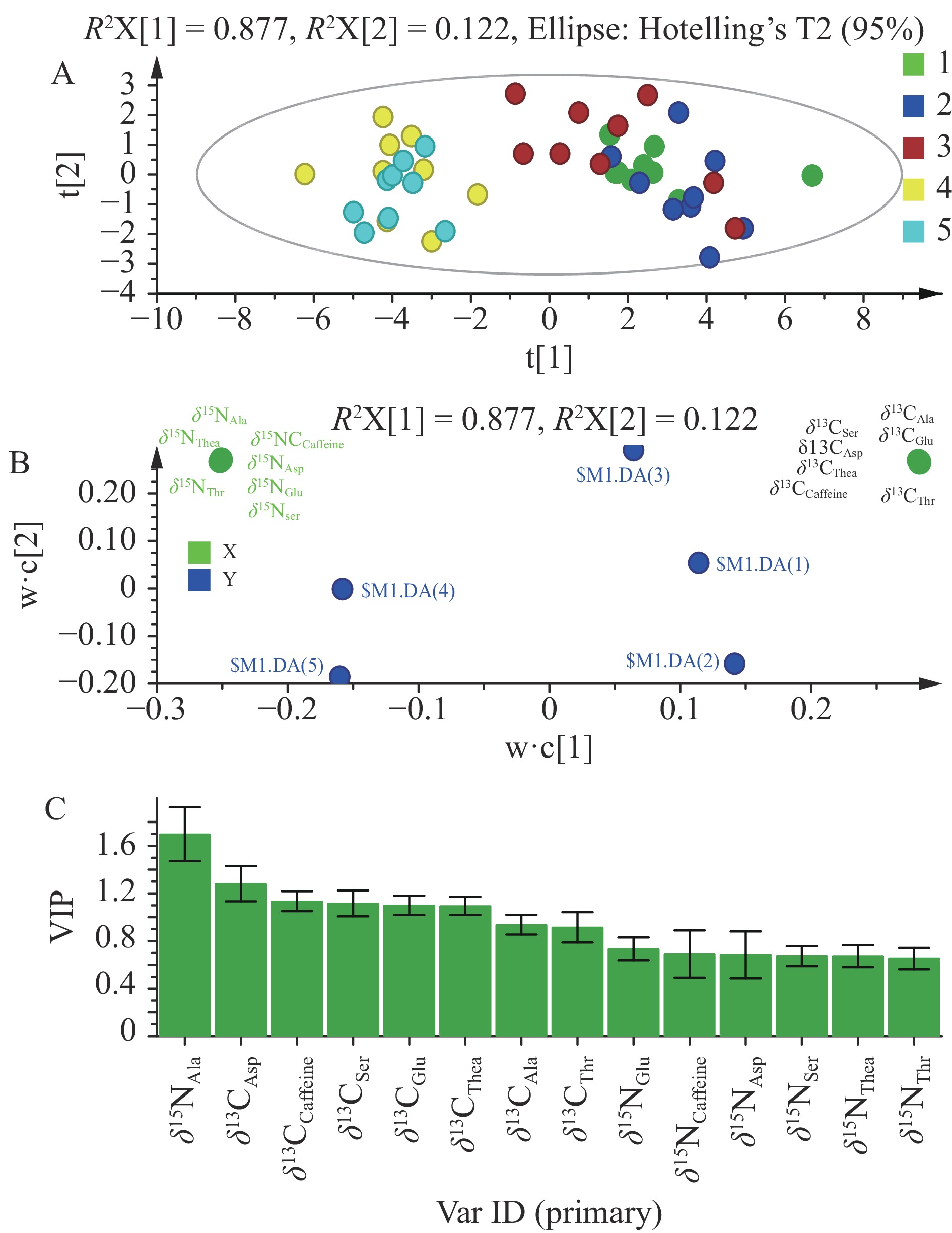
  • 摘要: 采用咖啡碱和氨基酸中碳氮稳定同位素比率分析方法(气相色谱-燃烧-同位素比值质谱,GC-C-IRMS)开展不同年份普洱生茶真实性认证研究。化学计量学分析表明,基于茶叶咖啡碱和氨基酸中碳氮稳定同位素比率结合化学计量学模型可以对不同年份普洱生茶进行有效区分,预测和验证准确率均达到80%以上,其中BP-ANN认证性能最优,预测和验证准确率均达到100%;进一步筛选和鉴定,得到不同年份普洱生茶的3种化学标记,包括δ15NTheaδ13CGluδ15NGlu。因此,基于GC-C-IRMS分析的咖啡碱和氨基酸中碳氮稳定同位素比率分析方法可以用于不同年份普洱生茶的真实性认证。本研究初步建立了普洱生茶产品认证的指标体系及技术体系,也为其他食品的认证研究提供研究思路和方法参考。

     

    Abstract: The method of carbon and nitrogen stable isotope ratio analysis in caffeine and amino acids (gas chromatography combustion isotope ratio mass spectrometry, GC-C-IRMS) was used to carry out the authenticity certification of Pu'er raw tea in different years. Chemometrics analysis showed that the stable isotope ratios of carbon and nitrogen in caffeine and amino acids combined with chemometrics model could effectively distinguish Pu'er raw tea in different years. And the accuracy of prediction and verification were more than 80%, BP-ANN had the best certification performance, whose accuracy of prediction and verification were 100%. Through further screening and identification, three chemical markers of Pu'er raw tea in different production years were obtained, which included δ15NTheaδ13Cglu and δ15NGlu. Therefore, the analysis method of carbon and nitrogen stable isotope ratios in caffeine and amino acids based on GC-C-IRMS could be used to authenticate the authenticity of Pu'er raw tea in different years. This study preliminarily established the index system and technical system of Pu'er tea product certification, which also provided research ideas and method references for other food certification research.

     

/

返回文章
返回