• 中国科技期刊卓越行动计划项目资助期刊
  • 中国精品科技期刊
  • EI
  • Scopus
  • CAB Abstracts
  • Global Health
  • 北大核心期刊
  • DOAJ
  • EBSCO
  • 中国核心学术期刊RCCSE A+
  • 中国科技核心期刊CSTPCD
  • JST China
  • FSTA
  • 中国农林核心期刊
  • 中国开放获取期刊数据库COAJ
  • CA
  • WJCI
  • 食品科学与工程领域高质量科技期刊分级目录第一方阵T1
中国精品科技期刊2020
周慧吉,李廷钊,李波. 多模型评价槐花水提物的抗糖化作用及其活性成分研究J. 食品工业科技,2023,44(5):371−379. doi: 10.13386/j.issn1002-0306.2022050062.
引用本文: 周慧吉,李廷钊,李波. 多模型评价槐花水提物的抗糖化作用及其活性成分研究J. 食品工业科技,2023,44(5):371−379. doi: 10.13386/j.issn1002-0306.2022050062.
ZHOU Huiji, LI Tingzhao, LI Bo. Multi-model Evaluation of Anti-glycation Effects of Sophora japonica Flowers Aqueous Extract and Its Active Components AnalysisJ. Science and Technology of Food Industry, 2023, 44(5): 371−379. (in Chinese with English abstract). doi: 10.13386/j.issn1002-0306.2022050062.
Citation: ZHOU Huiji, LI Tingzhao, LI Bo. Multi-model Evaluation of Anti-glycation Effects of Sophora japonica Flowers Aqueous Extract and Its Active Components AnalysisJ. Science and Technology of Food Industry, 2023, 44(5): 371−379. (in Chinese with English abstract). doi: 10.13386/j.issn1002-0306.2022050062.

多模型评价槐花水提物的抗糖化作用及其活性成分研究

Multi-model Evaluation of Anti-glycation Effects of Sophora japonica Flowers Aqueous Extract and Its Active Components Analysis

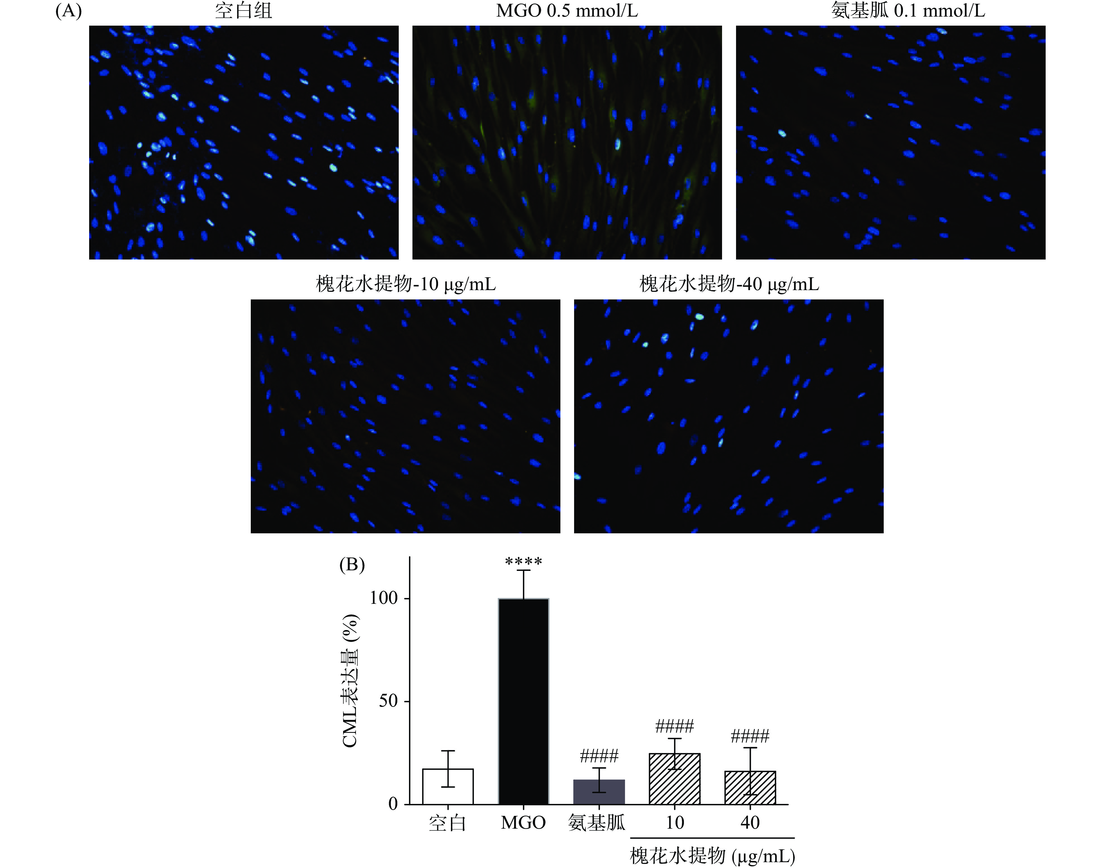
  • 摘要: 目的:采用多种模型研究槐花水提物的抗糖化作用,并初步鉴定其有效成分。方法:通过构建牛血清白蛋白(BSA)/还原糖反应、甲基乙二醛(MGO)诱导成纤维细胞糖化以及葡萄糖溶液诱导斑马鱼体内糖基化终末产物(AGEs)增加体系,从生化、细胞及斑马鱼三种不同模型全面评估槐花水提物抗糖化效果。利用超高效液相色谱-飞行时间质谱(UPLC-Triple TOF/MS)联用技术对槐花水提物中的化学成分进行分析鉴定,并进一步测定槐花主要化学成分对生化体系中非酶糖基化的抑制作用。结果:BSA/还原糖体系中,槐花水提物抑制AGEs的IC50值为53.93 μg/mL。细胞模型中,10及40 μg/mL的槐花水提物对人皮肤成纤维细胞羧甲基赖氨酸(CML)表达量分别降低了72.28%和83.85%。斑马鱼模型也同样验证了槐花水提物的抗糖化效果,与模型组相比,2 mg/mL的槐花水提物能使斑马鱼的AGEs生成量降低76.85%。采用液质联用分析,从槐花水提取物中共鉴定了14个化合物,主要为黄酮类成分。对其中7种黄酮类成分进一步进行BSA/还原糖体系分析,发现其均能有效抑制AGEs生成,其中芦丁、槲皮素和山奈酚的IC50值分别为165.5、133.0和42.9 μmol/L,均优于阳性对照药物。结论:槐花水提取物具有显著的抗糖化作用,芦丁、槲皮素和山奈酚等黄酮类化合物是其潜在的主要活性成分。

     

    Abstract: Objective: To investigate and analyze anti-glycation effects of the aqueous extract of Sophora japonica flower (SJF) by using different models, as well as its active constitutes identification. Methods: BSA/reducing sugar reaction system, glycosylated fibroblast induced by methylglyoxal and AGEs-increased zebrafish model triggered by glucose solution were simultaneously established to comprehensively evaluate the anti-glycation effects of SJF aqueous extract from biochemical, cellular and zebrafish aspects, respectively. Identification of major components was performed by ultra-high performance liquid chromatography-high resolution mass spectrometry technique (UPLC-Triple TOF/MS). Biochemical system was subsequently adopted to further analyze anti-glycation effects of these primary components. Results: In the BSA/reducing sugar system, IC50 of AGEs inhibition of SJF aqueous extract was 53.93 μg/mL. 10 and 40 μg/mL of SJF aqueous extracts dramatically inhibited CML expressions in fibroblast model (P<0.0001), which decreased by 72.28% and 83.85%, respectively. Then, zebrafish model was also used to verify anti-glycation effects of SJF aqueous extract. When the concentration of SJF aqueous extract reached 2 mg/mL, the glycation inhibitory rate could be as high as 76.85%. Through analysis of UPLC-Triple-TOF/MS, a total of 14 chemical compounds, mainly flavonoids, were preliminarily identified. Seven compounds among them were selected for further anti-glycation evaluation by BSA/reducing sugar system. All of the seven compounds showed variable activities toward anti-AGEs production, notably, rutin, quercetin and kaempferol revealed a remarkable activity with a IC50 of 165.5, 133.0 and 42.9 μmol/L, respectively, which were better than that of positive control drugs. Conclusion: SJF aqueous extract shows remarkable anti-glycation activity. Flavonoids such as rutin, quercetin and kaempferol are its potential active compounds.

     

/

返回文章
返回