• 中国科技期刊卓越行动计划项目资助期刊
  • 中国精品科技期刊
  • EI
  • Scopus
  • CAB Abstracts
  • Global Health
  • 北大核心期刊
  • DOAJ
  • EBSCO
  • 中国核心学术期刊RCCSE A+
  • 中国科技核心期刊CSTPCD
  • JST China
  • FSTA
  • 中国农林核心期刊
  • 中国开放获取期刊数据库COAJ
  • CA
  • WJCI
  • 食品科学与工程领域高质量科技期刊分级目录第一方阵T1
中国精品科技期刊2020
史巧,唐蓉,李会民,等. 高原饲养下荷斯坦牛乳和娟姗牛乳的营养成分和细菌多样性的比较及其相关性分析[J]. 食品工业科技,2023,44(7):124−132. doi: 10.13386/j.issn1002-0306.2022060013.
引用本文: 史巧,唐蓉,李会民,等. 高原饲养下荷斯坦牛乳和娟姗牛乳的营养成分和细菌多样性的比较及其相关性分析[J]. 食品工业科技,2023,44(7):124−132. doi: 10.13386/j.issn1002-0306.2022060013.
SHI Qiao, TANG Rong, LI Huimin, et al. Comparison and Correlation Analysis of Nutrient Composition and Bacterial Diversity of Holstein and Jersey Milk under High-altitude Feeding[J]. Science and Technology of Food Industry, 2023, 44(7): 124−132. (in Chinese with English abstract). doi: 10.13386/j.issn1002-0306.2022060013.
Citation: SHI Qiao, TANG Rong, LI Huimin, et al. Comparison and Correlation Analysis of Nutrient Composition and Bacterial Diversity of Holstein and Jersey Milk under High-altitude Feeding[J]. Science and Technology of Food Industry, 2023, 44(7): 124−132. (in Chinese with English abstract). doi: 10.13386/j.issn1002-0306.2022060013.

高原饲养下荷斯坦牛乳和娟姗牛乳的营养成分和细菌多样性的比较及其相关性分析

Comparison and Correlation Analysis of Nutrient Composition and Bacterial Diversity of Holstein and Jersey Milk under High-altitude Feeding

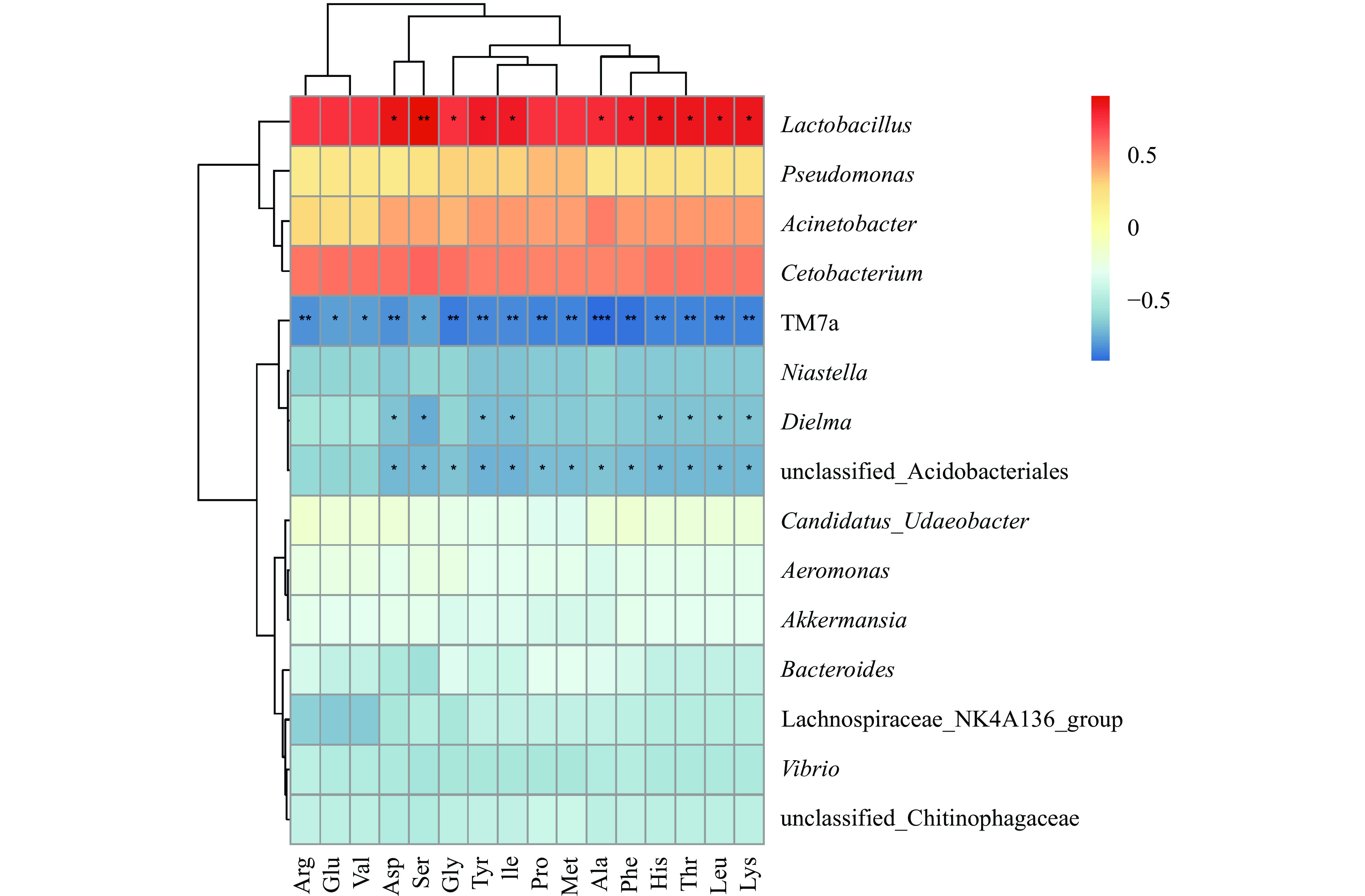
  • 摘要: 为了分析高原饲养的荷斯坦和娟姗牛乳营养成分及其与细菌多样性间的相关性,本研究测定了两种牛乳的营养成分和细菌多样性并进行了相关性分析。结果表明,两种牛乳基本成分(脂肪、蛋白质、干物质和非脂固体)、14种氨基酸和矿物质钙、磷含量存在显著差异(P<0.05)。两种乳中细菌群落组成结构相似、丰度不同,鲸杆菌属(Cetobacterium)、气单胞菌属(Aeromonas)、拟杆菌属(Bacteroides)、阿克曼氏菌属(Akkermansia)、假单胞菌属(Pseudomonas)和乳杆菌属(Lactobacillus)为共同优势菌属。Spearman相关热图分析显示细菌群落与乳成分之间存在一定的相关性。综合分析表明,高原饲养环境下娟姗牛乳品质优于荷斯坦牛乳,乳细菌群落可能受到乳成分影响。

     

    Abstract: In order to analyze the nutrient composition of Holstein milk and Jersey milk under high-altitude feeding and its correlation with bacterial diversity, the nutrient components and bacterial diversity of the two types of milk were determined and correlation analysis was carried out in this study. The results showed that there were significant differences in the contents of basic components (fat, protein, dry matter and non-fat solids) and 14 amino acids, as well as in mineral contents of calcium and phosphorus, in the two types of milk (P<0.05). Their bacterial communities were similar in structure but different in abundance, with Cetobacterium, Aeromonas, Bacteroides, Akkermansia, Pseudomonas and Lactobacillus being their common dominant genera. Heatmap of Spearman correlation analysis showed a correlation between bacterial community and milk composition. To sum up, the quality of Jersey milk was better than that of Holstein milk under high-altitude feeding, and the bacterial community may be affected by milk components.

     

/

返回文章
返回