• 中国科技期刊卓越行动计划项目资助期刊
  • 中国精品科技期刊
  • 首都科技期刊卓越行动计划
  • EI
  • Scopus
  • CAB Abstracts
  • Global Health
  • 北大核心期刊
  • DOAJ
  • EBSCO
  • 中国核心学术期刊RCCSE A+
  • 中国科技核心期刊CSTPCD
  • JST China
  • FSTA
  • 中国农林核心期刊
  • 中国开放获取期刊数据库COAJ
  • CA
  • WJCI
  • 食品科学与工程领域高质量科技期刊分级目录第一方阵T1
中国精品科技期刊2020
彭玲玲,任中月,陶飞越,等. 植物乳杆菌1201对DSS诱导结肠炎的缓解作用J. 食品工业科技,2023,44(7):394−405. doi: 10.13386/j.issn1002-0306.2022070376.
引用本文: 彭玲玲,任中月,陶飞越,等. 植物乳杆菌1201对DSS诱导结肠炎的缓解作用J. 食品工业科技,2023,44(7):394−405. doi: 10.13386/j.issn1002-0306.2022070376.
PENG Lingling, REN Zhongyue, TAO Feiyue, et al. The Alleviating Effect of Lactobacillus plantarum 1201 on DSS Induced ColitisJ. Science and Technology of Food Industry, 2023, 44(7): 394−405. (in Chinese with English abstract). doi: 10.13386/j.issn1002-0306.2022070376.
Citation: PENG Lingling, REN Zhongyue, TAO Feiyue, et al. The Alleviating Effect of Lactobacillus plantarum 1201 on DSS Induced ColitisJ. Science and Technology of Food Industry, 2023, 44(7): 394−405. (in Chinese with English abstract). doi: 10.13386/j.issn1002-0306.2022070376.

植物乳杆菌1201对DSS诱导结肠炎的缓解作用

The Alleviating Effect of Lactobacillus plantarum 1201 on DSS Induced Colitis

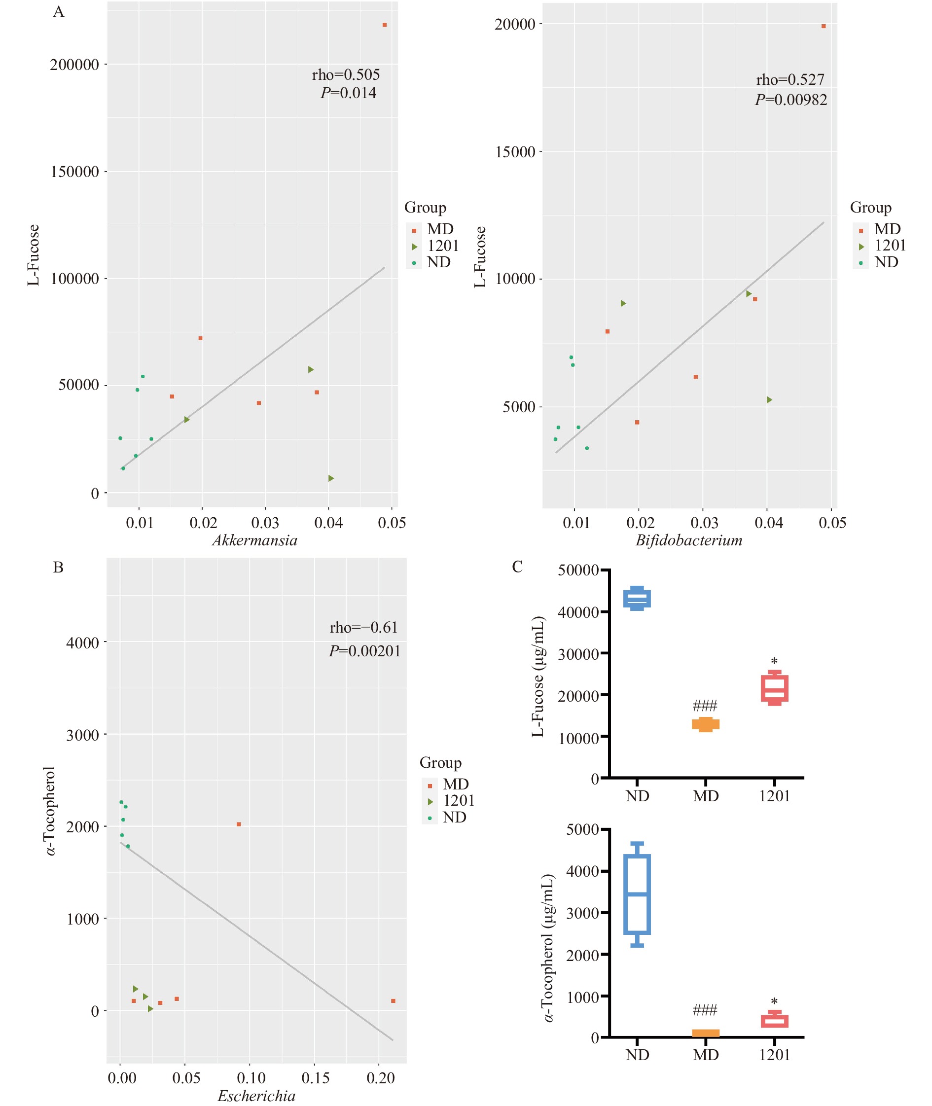
  • 摘要: 结肠炎是一种具有复发特性的炎症性肠病,近几十年来发病率不断上升。越来越多的研究表明益生菌可缓解结肠炎。本研究通过建立葡聚糖硫酸钠(Dextran sulfate sodium, DSS)诱导的结肠炎小鼠模型,探究植物乳杆菌1201(Lactobacillus plantarum 1201)对DSS诱导结肠炎的缓解作用。将实验小鼠分为正常组、模型组、1201组,对除正常组外其余组小鼠诱导结肠炎,同时对1201组小鼠每日灌胃0.2 mL的1×109 CFU/mL 植物乳杆菌1201,持续12 d。通过H&E染色观察小鼠结肠形态,采用荧光定量PCR技术检测小鼠结肠组织NF-κB、炎症因子(TNF-α、IL-6、IL-22、IFN-γ、IL-17A、TGF-β1)和结肠紧密连接蛋白(ZO-1、Ocludin和Claudin-3)的mRNA表达水平;此外,使用16S rRNA高测序技术检测小鼠肠道菌群的变化,采用代谢组学分析肠道代谢物的变化。结果表明,植物乳杆菌1201通过降低肠道Firmicutes/Bacteroidetes的比率,增加乳酸杆菌BifidobacteriumLactobacilluse和Akkermansia的相对丰度,减少Escherichia的相对丰度,改善了肠道菌群的平衡。同时,植物乳杆菌1201可以抑制NF-κB和炎症因子(TNF-α、IL-6、IL-22、IFN-γ)mRNA水平的上调,增加结肠紧密连接蛋白(ZO-1、Ocludin和Claudin-3)的mRNA表达水平,并增加有益代谢物的血清水平,包括α-生育酚(α-Tocopherol)和L-岩藻糖(L-Fucose)。本研究结果表明植物乳杆菌1201具有缓解结肠炎的潜在能力。

     

    Abstract: Colitis is an inflammatory bowel disease with relapsing properties and the incidence has been increased in recent decades. More and more studies show that probiotics can be used to alleviate colitis. In this study, a mouse model of colitis induced by dextran sulfate sodium (DSS) was constructed to explore the alleviating effect of Lactobacillus plantarum 1201 on DSS-induced colitis. The experimental mice were divided into normal group, model group and 1201 group. Colitis was induced in the other groups except the normal group. At the same time, mice in the 1201 group were given 0.2 mL of 1×109 CFU/mL L. plantarum 1201 by gavage daily for 12 days. Then, the colon morphology of mice was observed by H&E staining, the fecal albumin content of mice was detected, and the mRNA level of NF-κB, inflammatory factors (TNF-α, IL-6, IL-22, IFN-γ, IL-17A, TGF-β1) and tight junction proteins (ZO-1, Ocludin and Claudin-3) in colon were detected by fluorescence quantitative PCR technology. In addition, 16S rRNA high sequencing technology was used to detect the changes of intestinal flora in mice, and metabolomics was used to analyze the changes of intestinal metabolites. The results showed that L. plantarum 1201 increased the relative abundance of Bifidobacterium, Lactobacillus and Akkermansia, reduced the relative abundance of Escherichia, and reduced the ratio of Firmicutes/Bacteroidetes, to improve the balance of intestinal flora. Meanwhile, L. plantarum 1201 also inhibited NF-κB and the inflammatory factors (TNF-α, IL-6, IL-22, IFN-γ). In addition, it increased the mRNA expression of colon tight junction proteins (ZO-1, Ocludin and Claudin-3) and the serum level of beneficial metabolites, including α-Tocopherol and L-Fucose. In conclusion, the results show that L. plantarum 1201 has the potential to alleviate colitis.

     

/

返回文章
返回