• 中国科技期刊卓越行动计划项目资助期刊
  • 中国精品科技期刊
  • EI
  • Scopus
  • CAB Abstracts
  • Global Health
  • 北大核心期刊
  • DOAJ
  • EBSCO
  • 中国核心学术期刊RCCSE A+
  • 中国科技核心期刊CSTPCD
  • JST China
  • FSTA
  • 中国农林核心期刊
  • 中国开放获取期刊数据库COAJ
  • CA
  • WJCI
  • 食品科学与工程领域高质量科技期刊分级目录第一方阵T1
中国精品科技期刊2020
辛光斌,许玉娟,李聪,等. 基于GC-MS、电子鼻和电子舌分析火腿肠贮藏期间的风味变化[J]. 食品工业科技,2025,46(9):295−306. doi: 10.13386/j.issn1002-0306.2024060101.
引用本文: 辛光斌,许玉娟,李聪,等. 基于GC-MS、电子鼻和电子舌分析火腿肠贮藏期间的风味变化[J]. 食品工业科技,2025,46(9):295−306. doi: 10.13386/j.issn1002-0306.2024060101.
XIN Guangbin, XU Yujuan, LI Cong, et al. Exploration of the Evolution of Flavor Profiles in Ham Sausage during Storage Based on GC-MS, Electronic Nose and Electronic Tongue[J]. Science and Technology of Food Industry, 2025, 46(9): 295−306. (in Chinese with English abstract). doi: 10.13386/j.issn1002-0306.2024060101.
Citation: XIN Guangbin, XU Yujuan, LI Cong, et al. Exploration of the Evolution of Flavor Profiles in Ham Sausage during Storage Based on GC-MS, Electronic Nose and Electronic Tongue[J]. Science and Technology of Food Industry, 2025, 46(9): 295−306. (in Chinese with English abstract). doi: 10.13386/j.issn1002-0306.2024060101.

基于GC-MS、电子鼻和电子舌分析火腿肠贮藏期间的风味变化

Exploration of the Evolution of Flavor Profiles in Ham Sausage during Storage Based on GC-MS, Electronic Nose and Electronic Tongue

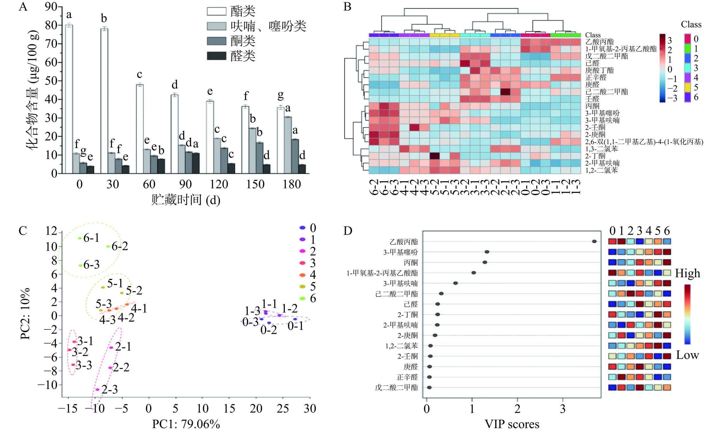
  • 摘要: 本研究旨在从气味和滋味两个方面全面分析火腿肠在贮藏过程中风味特征的变化。通过气相色谱-质谱联用仪(gas chromatography-mass spectrometry,GC-MS)和电子鼻(electronic nose,E-nose)检测挥发性化合物,结合游离脂肪酸(free fatty acids,FFAs)检测、脂质氧化和蛋白质氧化检测分析气味变化;通过电子舌(electronic tongue,E-tongue)结合游离氨基酸(free amino acids,FAAs)检测分析滋味变化;最后采用偏最小二乘判别分析、主成分分析和相关性分析探寻这些参数之间的关联和变化规律。气味分析结果表明,火腿肠在贮藏过程中共鉴别出19种挥发性化合物,随着贮藏时间的增加,酯类含量显著下降(P<0.05),酮类和呋喃、噻吩类化合物含量显著上升(P<0.05),醛类含量呈现先增加后下降的趋势。影响气味的重要挥发性化合物为乙酸丙酯、3-甲基噻吩、丙酮和1-甲氧基-2-丙基乙酸酯。此外,游离脂肪酸含量显著下降(P<0.05),脂质氧化和蛋白质氧化水平显著升高(P<0.05)。滋味分析结果表明,火腿肠的鲜味和谷氨酸含量随着贮藏时间的增加而显著下降(P<0.05),苦味和组氨酸含量随着贮藏时间的增加而显著上升(P<0.05)。综上,火腿肠在贮藏过程中气味特征的变化与脂质氧化、游离脂肪酸的氧化降解、蛋白质氧化以及蛋白质与挥发性化合物之间的相互作用有关,滋味特征的变化主要由谷氨酸和组氨酸含量的变化引起。

     

    Abstract: This study aimed to comprehensively analyze the changes in flavor characteristics of ham sausage during storage from the perspectives of aroma and taste. The changes in aroma were investigated by gas chromatography-mass spectrometry (GC-MS) and electronic nose (E-nose) combined with the detection of free fatty acids (FFAs), lipid oxidation and protein oxidation. Taste changes were evaluated through electronic tongue (E-tongue) in conjunction with free amino acids (FAAs) detection. Partial least squares discriminant analysis, principal component analysis and correlation analysis were used to explore the correlation and change patterns among these parameters. The results of aroma analysis showed that a total of 19 volatile compounds were identified in ham sausage during storage, and with the increase of storage time, the content of esters decreased significantly (P<0.05), the content of ketones and furans and thiophenes increased significantly (P<0.05), and the content of aldehydes showed a tendency of increasing first and then decreasing. The significant volatile compounds affecting aroma were propyl acetate, 3-methylthiophene, acetone, and 1-methoxy-2-propyl acetate. In addition, the content of FFAs decreased significantly (P<0.05), and the levels of lipid oxidation and protein oxidation increased significantly (P<0.05). The results of taste analysis showed that the umami and glutamate content of ham sausage decreased significantly (P<0.05) with the increase of storage time, and the bitterness and histidine content increased significantly (P<0.05) with the increase of storage time. In conclusion, the changes in aroma characteristics of ham sausage during storage were attributed to lipid oxidation, oxidative degradation of FFAs, protein oxidation, and the interaction between proteins and volatile compounds, and the changes in taste characteristics were mainly caused by the changes in glutamate and histidine content.

     

/

返回文章
返回