• 中国科技期刊卓越行动计划项目资助期刊
  • 中国精品科技期刊
  • 首都科技期刊卓越行动计划
  • EI
  • Scopus
  • CAB Abstracts
  • Global Health
  • 北大核心期刊
  • DOAJ
  • EBSCO
  • 中国核心学术期刊RCCSE A+
  • 中国科技核心期刊CSTPCD
  • JST China
  • FSTA
  • 中国农林核心期刊
  • 中国开放获取期刊数据库COAJ
  • CA
  • WJCI
  • 食品科学与工程领域高质量科技期刊分级目录第一方阵T1
中国精品科技期刊2020
刘欣慧,赵悦,褚天旭,等. 欧李原花青素通过PI3K-Akt-GSK-3β信号通路改善HepG2细胞胰岛素抵抗J. 食品工业科技,2025,46(8):382−390. doi: 10.13386/j.issn1002-0306.2024110184.
引用本文: 刘欣慧,赵悦,褚天旭,等. 欧李原花青素通过PI3K-Akt-GSK-3β信号通路改善HepG2细胞胰岛素抵抗J. 食品工业科技,2025,46(8):382−390. doi: 10.13386/j.issn1002-0306.2024110184.
LIU Xinhui, ZHAO Yue, CHU Tianxu, et al. Cerasus humilis Proanthocyanidins Ameliorats Insulin Resistance through PI3K-Akt-GSK-3β Signaling Pathway in HepG2 CellsJ. Science and Technology of Food Industry, 2025, 46(8): 382−390. (in Chinese with English abstract). doi: 10.13386/j.issn1002-0306.2024110184.
Citation: LIU Xinhui, ZHAO Yue, CHU Tianxu, et al. Cerasus humilis Proanthocyanidins Ameliorats Insulin Resistance through PI3K-Akt-GSK-3β Signaling Pathway in HepG2 CellsJ. Science and Technology of Food Industry, 2025, 46(8): 382−390. (in Chinese with English abstract). doi: 10.13386/j.issn1002-0306.2024110184.

欧李原花青素通过PI3K-Akt-GSK-3β信号通路改善HepG2细胞胰岛素抵抗

Cerasus humilis Proanthocyanidins Ameliorats Insulin Resistance through PI3K-Akt-GSK-3β Signaling Pathway in HepG2 Cells

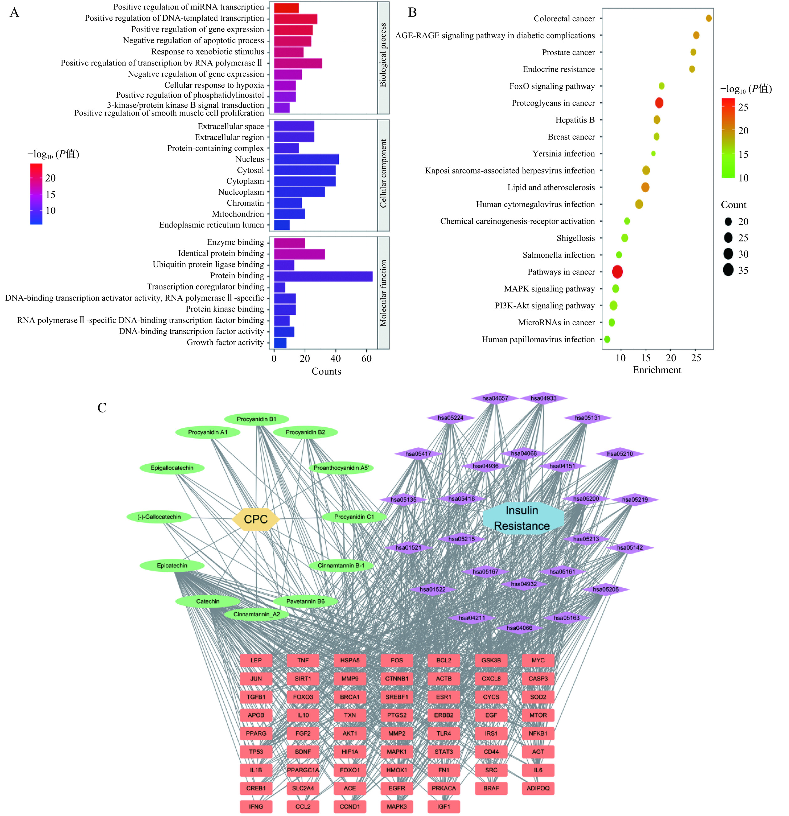
  • 摘要: 目的:基于网络药理学推测欧李原花青素(Cerasus humilis Proanthocyanidin,CPC)调控肝胰岛素抵抗(Insulin Resistance,IR)的潜在靶点和信号通路,运用人肝HepG2细胞构建胰岛素抵抗(IR-HepG2)模型验证并讨论。方法:首先通过TCMSP、Swiss Target Prediction等数据库筛选CPC靶点,OMIM、GeneCards等数据库获取IR关键控制点,借助Venny平台获取交集;其次用Cytoscape、STRING和生信平台对交集靶点进行拓扑分析、基因本体(Gene Ontology,GO)功能注释和京都基因与基因组百科全书(Kyoto Encyclopedia of Genes and Genomes,KEGG)富集分析;最后胰岛素诱导HepG2细胞建立IR-HepG2模型,考察CPC干预后细胞葡萄糖消耗量和摄取量、糖原合成以及糖酵解相关酶的活性,用抑制剂从蛋白水平确证CPC具体调控信号通路。结果:网络药理学分析筛选出AKT1、GSK-3β等66个关键靶点。主要富集在调节激酶活性、蛋白质磷酸化等GO条目,PI3K-Akt等KEGG信号通路。细胞实验结果显示,高剂量CPC(High Dosage CPC,H-CPC)增加36.02%细胞葡萄糖消耗量、22.03%葡萄糖摄取量和27.99%糖原含量,提高18.89%糖酵解酶己糖激酶(Hexokinase,HK)和26.89%丙酮酸激酶(Pyruvate Kinase,PK)活性并降低8.77%糖异生酶葡萄糖-6-磷酸酶(Glucose-6-Phosphatase,G6Pase)含量,上调p-PI3K/PI3K、p-Akt/Akt和p-GSK-3β/GSK-3β蛋白表达(87.60%、64.14%和68.31%)。此外,PI3K抑制剂LY294002显著削弱CPC通过PI3K-Akt-GSK-3β调控HepG2细胞的葡萄糖消耗(29.09%)和糖原合成(6.07%)。结论:本研究证实CPC主要通过PI3K-Akt-GSK-3β信号通路改善肝脏IR,调节糖代谢紊乱,为欧李高值化产品开发提供理论基础。

     

    Abstract: Objective: The study investigated the potential targets and signaling pathways by which Cerasus humilis proanthocyanidin (CPC) regulates hepatic insulin resistance (IR) using network pharmacology. Human HepG2 cells were used to construct an insulin resistance model (IR-HepG2) to interrogate possible mechanisms. Methods: CPC targets were screened using TCMSP and Swiss Target Prediction, and key IR control points were obtained using OMIM and GeneCards. Intersections between CPC targets and key IR control points were obtained using the Venny platform. Topological, GO, and KEGG analyses of intersection targets were carried out using Cytoscape, STRING, and the biological information analysis platform. Finally, HepG2 cells co-cultured with insulin was used to establish an IR-HepG2 model and investigate glucose consumption, glucose intake, glycogen synthesis, and glycolytic enzyme activity after CPC intervention. The specific regulatory signaling pathway was confirmed to be targeted by CPC at the protein level using specific inhibitors. Results: Sixty-six key targets, including AKT1 and GSK-3β, were selected by network pharmacological analysis. Targets were mainly concentrated in regulation of kinase activity, protein phosphorylation, other GO terms, PI3K-Akt, and other KEGG signaling pathways. High-dose CPC (H-CPC) increased cellular glucose consumption by 36.02%, glucose intake by 22.03%, glycogen content by 27.99%, enhanced hexokinase (HK) activity by 18.89% and pyruvate kinase (PK) activity by 26.89%, and decreased gluconeogenic enzyme glucose-6-phosphatase (G6Pase) content by 8.77%. H-CPC up-regulated protein expression of p-PI3K/PI3K, p-Akt/Akt, and p-GSK-3β/GSK-3β (87.60%, 64.14%, and 68.31%, respectively). The PI3K inhibitor LY294002 significantly weakened CPC-mediated up-regulation of glucose consumption (29.09%) and glycogen synthesis (6.07%) in HepG2 cells via PI3K-Akt-GSK-3β. Conclusions: In this study, CPC was confirmed to ameliorate liver IR and regulate glucose metabolism disorders mainly through the PI3K-Akt-GSK-3β signaling pathway, providing a theoretical basis for the development of Cerasus humilis as a high-value producer of CPC.

     

/

返回文章
返回