• 中国科技期刊卓越行动计划项目资助期刊
  • 中国精品科技期刊
  • EI
  • Scopus
  • CAB Abstracts
  • Global Health
  • 北大核心期刊
  • DOAJ
  • EBSCO
  • 中国核心学术期刊RCCSE A+
  • 中国科技核心期刊CSTPCD
  • JST China
  • FSTA
  • 中国农林核心期刊
  • 中国开放获取期刊数据库COAJ
  • CA
  • WJCI
  • 食品科学与工程领域高质量科技期刊分级目录第一方阵T1
中国精品科技期刊2020
黄诗颖,陈杰东,韩梦圆,等. 浒苔多糖对肥胖金黄地鼠肠道菌群及粪便短链脂肪酸的影响J. 食品工业科技,2023,44(3):381−390. doi: 10.13386/j.issn1002-0306.2022030170.
引用本文: 黄诗颖,陈杰东,韩梦圆,等. 浒苔多糖对肥胖金黄地鼠肠道菌群及粪便短链脂肪酸的影响J. 食品工业科技,2023,44(3):381−390. doi: 10.13386/j.issn1002-0306.2022030170.
HUANG Shiying, CHEN Jiedong, HAN Mengyuan, et al. Effect of Enteromorpha Polysaccharide on Intestinal Bacteria and Short Chain Fatty Acids in Obese Golden HamstersJ. Science and Technology of Food Industry, 2023, 44(3): 381−390. (in Chinese with English abstract). doi: 10.13386/j.issn1002-0306.2022030170.
Citation: HUANG Shiying, CHEN Jiedong, HAN Mengyuan, et al. Effect of Enteromorpha Polysaccharide on Intestinal Bacteria and Short Chain Fatty Acids in Obese Golden HamstersJ. Science and Technology of Food Industry, 2023, 44(3): 381−390. (in Chinese with English abstract). doi: 10.13386/j.issn1002-0306.2022030170.

浒苔多糖对肥胖金黄地鼠肠道菌群及粪便短链脂肪酸的影响

Effect of Enteromorpha Polysaccharide on Intestinal Bacteria and Short Chain Fatty Acids in Obese Golden Hamsters

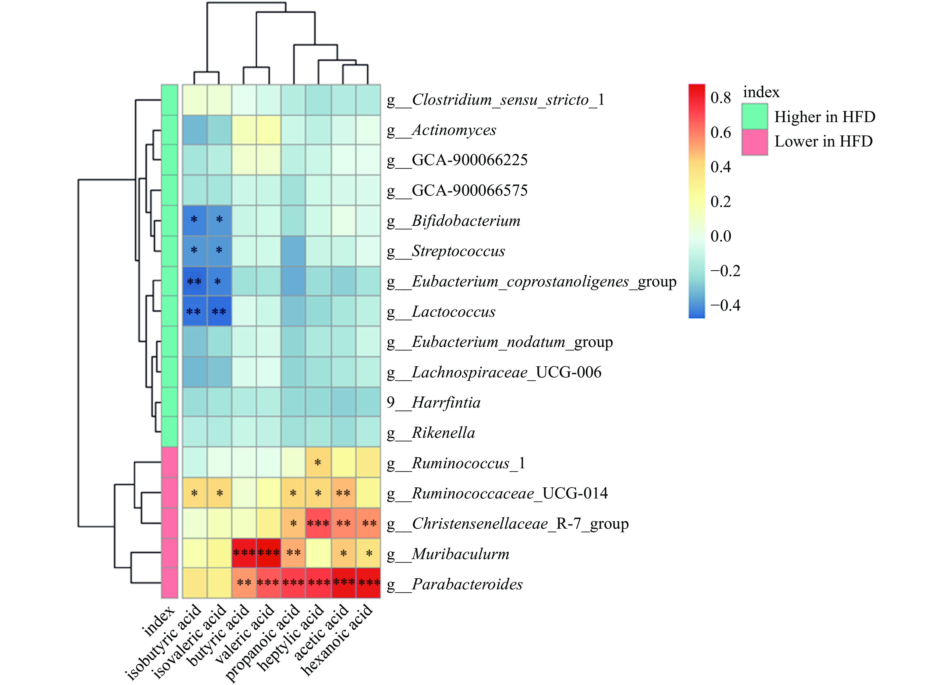
  • 摘要: 目的:探讨浒苔多糖对肥胖金黄地鼠血脂和肠道菌群构成的影响。方法:将40只雄性金黄地鼠按体重随机分为正常对照组(ND组)、高脂模型组(HFD组)、低剂量浒苔多糖组(LEP组,300 mg/kg·BW)和高剂量浒苔多糖组(HEP组,450 mg/kg·BW)。除对照组(ND 组)以普通饲料喂养外,其余组均以高脂饲料喂养。其中低、高剂量浒苔多糖组连续灌胃浒苔多糖水溶液。干预12周后,检测血脂水平,并采用16S rDNA高通量测序和气相色谱法分别比较各组间肠道菌群的多样性以及粪便中短链脂肪酸含量差异。结果:干预12周后,HFD组地鼠的体重、血清总胆固醇(Cholesterol,TC)、甘油三酯(Triglyceride,TG)和低密度脂蛋白胆固醇(Low density lipoprotein- cholesterol,LDL-C)显著高于ND组(P<0.05)。高剂量浒苔多糖可显著降低血清TC、TG、LDL-C和谷丙转氨酶(Alanine aminotransferase,ALT)水平(P<0.05)。16S rDNA高通量测序结果表明,在门水平上,HFD组厚壁菌门/拟杆菌门比例显著高于ND组(P<0.05)。与HFD组相比,HEP组的厚壁菌门/拟杆菌门比例显著降低(P<0.05);在属水平上,HFD组的Eubacterium_coprostanoligenes_group(真杆菌属)、Lachnospiraceae_UCG-006(毛螺菌科 UCG-006)的相对丰度显著高于ND组(P<0.05),经高剂量浒苔多糖干预后,Eubacterium_coprostanoligenes_group(真杆菌属)、Lachnospiraceae_UCG-006(毛螺菌科 UCG-006)的相对丰度相对于HFD组显著降低(P<0.05)。此外,高脂饮食导致粪便中短链脂肪酸含量减少,高剂量浒苔多糖干预可显著增加粪便中短链脂肪酸含量(P<0.05)。结论:浒苔多糖可以通过调节高脂饲料喂养金黄地鼠肠道菌群构成以及短链脂肪酸生成,从而改善肥胖金黄地鼠的脂质代谢紊乱。

     

    Abstract: Objective: To investigate the effect of Enteromorpha polysaccharide (EP) on blood lipids and intestinal bacteria in obese golden hamsters. Method: Forty male golden hamsters were randomly divided into four groups, including control group (ND), model group (HFD), low-dose EP group (LEP, 300 mg/kg·BW), and high-dose EP group (HEP, 450 mg/kg·BW). The ND group was fed an ordinary diet, while the other three groups were given a high-fat diet. Among the high-fat diet groups, the LEP and HEP groups were continuously administered EP aqueous solution intragastrically. Twelve weeks later, the serum lipid levels were evaluated, the diversity and structural changes in the gut bacteria were examined using 16S rDNA sequencing, and the short-chain fatty acid concentration in faeces was examined using a gas chromatography flame ionisation detector (GC-FID). Results: After 12 weeks, the body weight, serum total cholesterol (TC), triglyceride (TG), and low-density lipoprotein cholesterol (LDL-C) of hamsters in the HFD group were considerably higher than those in the ND group (P<0.05). In contrast, high-dose EP treatment led to a significant decrease in serum TC, TG, LDL-C, and alanine aminotransferase (ALT) levels (P<0.05). Results of 16S rDNA sequencing revealed that at the phylum level the proportion of Firmicutes/Bacteroidetes was substantially higher in the HFD group than in the ND group (P<0.05). However, the level of Firmicutes/Bacteroidetes was much lower in the HEP group, compared to the HFD group (P<0.05). At the genus level, Eubacterium_coprostanoligenes_group and Lachnospiraceae UCG-006 were more abundant in the HFD group than in the ND group (P<0.05). Following high-dose EP intervention, the relative abundance of Eubacterium_coprostanoligenes_group and Lachnospiraceae_UCG-006 fell significantly, compared to the HFD group (P<0.05). Additionally, a high-fat diet feeding resulted in a decrease in the content of short-chain fatty acids in faeces, while high-dose EP intervention significantly increased the short-chain fatty acid content in faeces (P<0.05). Conclusion: The administration of EP alleviates the metabolic disorders of obese golden hamsters fed with a high-fat diet by moderating the composition of intestinal bacteria and enhancing the production of short-chain fatty acids.

     

/

返回文章
返回